Futures
Access hundreds of perpetual contracts
TradFi
Gold
One platform for global traditional assets
Options
Hot
Trade European-style vanilla options
Unified Account
Maximize your capital efficiency
Demo Trading
Introduction to Futures Trading
Learn the basics of futures trading
Futures Events
Join events to earn rewards
Demo Trading
Use virtual funds to practice risk-free trading
Launch
CandyDrop
Collect candies to earn airdrops
Launchpool
Quick staking, earn potential new tokens
HODLer Airdrop
Hold GT and get massive airdrops for free
Launchpad
Be early to the next big token project
Alpha Points
Trade on-chain assets and earn airdrops
Futures Points
Earn futures points and claim airdrop rewards
Institutional Research | Green Power + New Energy Storage + Charging Stations: This company is backed by a major power grid company, and its emerging and international businesses have achieved phased results.
On March 11, multiple listed companies released investor relations activity reports, disclosing their business communication content with institutions, revealing many progress and highlights in their business layouts.
Nanjing Power Storage: New and International Business Achieve Phase Results
Recently, Nanjing Power Storage was surveyed by over 80 institutions including Western Securities and Bosera Fund.
During the survey, Nanjing Power Storage stated that while developing pumped storage and new energy storage businesses, the company is accelerating the development of emerging and international businesses around the value chain of the energy storage industry, striving to create a “second growth curve,” optimize business structure, and enhance operational resilience. Currently, the company’s emerging and international businesses have achieved phased results, but their profit contribution is still small.
According to Nanjing Power Storage, the company is currently constructing 8 pumped storage projects with a total capacity of about 10 million kW, and has a reserve of pumped storage projects that will be developed in accordance with national plans and power system needs.
Regarding new energy storage technology routes, Nanjing Power Storage said that the current new energy storage power stations in operation mainly use lithium-ion batteries, with the Wenshan Qiubei Energy Storage Station in Yunnan also adopting sodium batteries. The company is actively monitoring and researching new storage technologies such as flow batteries, compressed air, and liquid metal, and will select appropriate scenarios for demonstration applications once these technologies are mature.
Recently, the National Development and Reform Commission and the National Energy Administration jointly issued the “Notice on Improving the Capacity Electricity Price Mechanism for Power Generation,” and Nanjing Power Storage expressed its views on this in communications.
Nanjing Power Storage pointed out that after the implementation of the “Notice,” the operation of pumped storage power stations will become more market-oriented; at the same time, the “Notice” proposes a capacity electricity price policy for independent new energy storage on the grid side at the national level, which is expected to promote the development of independent new energy storage on the grid. The policy makes principled provisions on the pricing of pumped storage and independent new energy storage on the grid, with specific implementation details to be clarified by provincial authorities.
“The company will further optimize and improve the development strategies for pumped storage and new energy storage based on the new electricity price policies and the development of new energy, continuously enhancing its ability to create value under market-oriented conditions.”
Nanjing Power Storage’s main business includes pumped storage, new energy storage, peaking hydropower, and technical services, primarily operating in the five provinces of Guangdong, Guangxi, Yunnan, Guizhou, and Hainan.
Huatai Securities previously reported that the company is a platform under China Southern Power Grid for pumped storage and grid-side independent energy storage operations. Its pumped storage business is stable and is expected to benefit from the high prosperity of the new energy storage industry, with promising growth prospects.
The energy storage concept stocks performed actively today, with Chuanhang New Energy hitting the daily limit, Xiongtao Co., Ltd., Green Power, China Energy Construction, and others also hitting the limit; Nanjing Power Storage rose 3.72%, with a 10.11% increase this month.
In ETF products, the E-Fund Storage Battery ETF (159566), which closely tracks the China Securities Energy Storage Battery Index and focuses on core links of the energy storage industry chain, is the largest energy storage-related ETF by market size. As of the close, the ETF rose 4.08%, with a trading volume of nearly 900 million yuan.
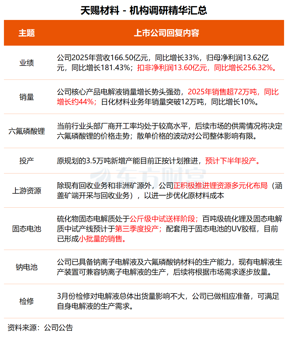
Tinci Materials: Pilot Production Line of Hundreds of Tons of Sulfide Lithium and Solid-State Electrolyte Expected to Start in Q3
Yesterday, Tinci Materials held an earnings presentation, engaging with over 120 institutions including CITIC Construction Investment and Great Wall Fund.
The annual report shows that Tinci Materials achieved revenue of 16.65 billion yuan in 2025, a year-on-year increase of 33%; net profit attributable to shareholders was 1.362 billion yuan, up 181.43%.
“By 2025, the sales of our core product electrolyte will grow strongly, with annual sales exceeding 720,000 tons, an increase of about 44% year-on-year; daily chemical materials sales exceeded 120,000 tons, up 10%.” Tinci Materials stated during the meeting. As market demand continues to grow, the company’s technology, industrial layout, and supply capabilities are translating into performance contributions, with synergies among business segments becoming more apparent, supporting steady growth in a complex and volatile market environment.
According to Tinci Materials, the pace of new capacity additions mainly considers market demand and market share goals. The previously planned 35,000-ton lithium hexafluorophosphate capacity expansion is progressing as scheduled, expected to be operational in the second half of 2026; projects in Morocco and the US are both planned to be completed between late 2027 and mid-2028.
In new materials, the company’s sulfide solid-state electrolyte is currently in kilogram-scale pilot testing with downstream customers for material validation. The hundred-ton pilot production line for sulfide lithium and solid-state electrolytes is expected to be operational in Q3 2026, preparing for future solid-state battery demand. UV glue frames used for solid-state batteries have already been sold in small batches.
Regarding sodium batteries, Tinci Materials revealed that the company has the capacity to produce sodium-ion electrolytes and sodium hexafluorophosphate materials. The existing electrolyte production facilities can produce sodium-ion electrolytes, and production will be scaled up according to market demand.
Tinci Materials’ main business involves R&D, production, and sales of fine chemical new materials, mainly lithium-ion battery materials, daily chemical materials, and specialty chemicals.
Qunyi Securities’ latest research report pointed out that downstream demand for electric vehicles and energy storage is strong, with the company operating at full capacity and supply shortages. The outlook for electrolyte prices is expected to remain positive through 2026, with significant growth potential for the company’s performance.
In the secondary market, Tinci Materials rose 8.06% today, with a total market value approaching 100 billion yuan, and a 15.40% increase this month.
(Source: Eastmoney Research Center)